CHINA ROCK 2024 第二十一次中国岩石力学与工程学术年会第4号通知
发布时间:2024年09月24日
浏览数:13084
各工作委员会、专业委员会、分会、省级学会,
各支撑单位、团体会员单位,各有关单位和个人:
为了加强我国岩石力学与工程领域的学术交流,促进国内国际岩石力学与工程领域科技创新,拟于2024年11月1-4日以“重大工程与风险防控”为主题,召开“CHINA ROCK 2024第二十一次中国岩石力学与工程学术年会”。现将会议有关事项通知如下:
一、会议举办单位
(一)指导单位
中国科学技术协会
(二)主办单位
中国岩石力学与工程学会
国际地质灾害与减灾协会
(三)承办单位
四川省岩石力学与工程学会
国际岩石力学与岩石工程学会各专业委员会
中国岩石力学与工程学会各分支机构、省级学会
(四)协办单位(排名不分先后)
中国电建集团成都勘测设计研究院有限公司 湖北长江三峡滑坡国家野外科学观测研究站
西南交通大学 湖北冶金地质研究所
成都理工大学 湖北省地质局第七地质大队
四川大学 柳林能源与环境院士工作站
济通智能装备股份有限公司 湖北长江三峡集团有限公司
湖北省地质局水文地质工程地质大队 湖北省地质局水文地质工程地质大队
安徽建筑大学 湖北煤炭地质125队
北京建筑大学 湖北科技学院
北京科技大学 吉首大学
北京睿拓时创科技有限公司 江汉大学
重庆大学 江西理工大学
重庆科技大学 三峡库区地质灾害重点实验室
长安大学 三峡大学
长江大学 山东大
长江水利委员会长江科学院 山东建筑大学
长沙理工大学 山东科技大学
东北大学 山东交通学院
东南大学 苏州科技大学
东南大学交通学院 西安建筑科技大学
福州大学 信阳师范学院
广东工业大学 中国煤炭科工集团武汉设计研究院
广西大学 中国矿业大学(北京)
桂林理工大学 中国科学院武汉岩土力学研究所
贺州学院 中国长江三峡集团有限公司
海南大学 中国葛洲坝集团第一工程有限公司
合肥工业大学 中国地质调查局武汉地质调查中心
黄河水利职业技术学院 深圳飞马机器人股份有限公司
华中科技大学 中国铁路第二勘察设计院有限公司
湖北工业大学 中国交通建设四航设计
湖北科技学院 中山大学
中交第二公路勘察设计研究院有限公司 中国煤炭科工开采岩层智控科技有限公司
中山北半光子科技有限公司 中铁二院
中南大学 中煤科工开采研究院有限公司
持续增加中……
二、主旨报告
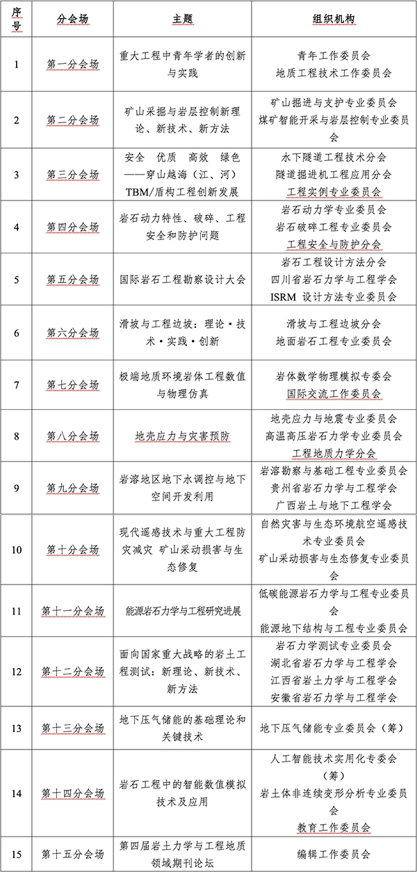
三、成都主会场
四、中心会场
五、卫星会场
为贯彻落实习近平总书记“哪里有科技工作者,科协工作就做到哪里;哪里科技工作者密集,科协组织就建到哪里”的重要指示,和学会党委“为青年服务,为未来服务,对历史负责”的工作部署,把高校本科生、研究生等未来科技工作者带到科技最前沿,CHINA ROCK 2024延续“主会场+中心会场+卫星会场”的组织形式,公开招募卫星会场承办单位,请扫描添加卫星会场联系人马老师企业微信,了解卫星会场组织事宜。
本次展会将在线下设置4000平米展厅,6大主题展区;继续以“国际化、规模化、一体化”为方向,将展会打造成为世界一流的科技创新工业展会品牌。为工程装备制造单位、科研院所、大专院校及相关企、事业单位搭建科技创新展示交流平台,是宣传推介成果和寻找技术合作的绝佳机会,期待您的参与!
(一)大主题展区总体规划
1. 重大工程展区;
2. 重点实验室及高校创新成果展区;
3. 新材料、新仪器、新设备、新软件展区;
4. CSRME科学技术奖及优秀项目展区;
5. 礼赞科学家精神与青托展区;
6. 学术期刊及科普基地展区。
(二)参展项目
七、技术培训 八、主会场会议注册费及相关信息
注册费由学会统一管理,以下为成都主会场和分会场的会议注册费相关信息,各中心会场的收费标准详见中心会场的通知。
(一)线下收费标准 注:1. 中国岩石力学与工程学会会员可享受会员价;
2. 食宿统一安排,大会提供会议期间用餐,住宿费用自理;
(二)注册及缴费方式(本次会议不接受现场缴费)
1.注册:登录chinarock.csrme.com或扫码下方二维码,进入会议网站进行注册。
2.缴费:
方式一:在会议网站通过微信或支付宝进行缴费(支付宝可绑定公务卡);
方式二:线下汇款至以下账号(先注册,后缴费,汇款时务必注明“学术年会+姓名”):
户 名:中国岩石力学与工程学会
账 号:11190901040012428
开户行:中国农业银行北京健德支行
3.发票:
提供数电电子普票、数电电子专票,请通过会议系统自助申请。
九、联系方式
崔家宇 17624165777(展览)
王学滨 13941824926(技术培训)
沈 艳 010-62660939(财务)
于 洋 15158186016(征文)
马伟东 18311229832(卫星会场)
Email:chinarock_csrme@163.com
网 址:chinarock.csrme.com
各支撑单位、团体会员单位,各有关单位和个人:
为了加强我国岩石力学与工程领域的学术交流,促进国内国际岩石力学与工程领域科技创新,拟于2024年11月1-4日以“重大工程与风险防控”为主题,召开“CHINA ROCK 2024第二十一次中国岩石力学与工程学术年会”。现将会议有关事项通知如下:
一、会议举办单位
(一)指导单位
中国科学技术协会
(二)主办单位
中国岩石力学与工程学会
国际地质灾害与减灾协会
(三)承办单位
四川省岩石力学与工程学会
国际岩石力学与岩石工程学会各专业委员会
中国岩石力学与工程学会各分支机构、省级学会
(四)协办单位(排名不分先后)
中国电建集团成都勘测设计研究院有限公司 湖北长江三峡滑坡国家野外科学观测研究站
西南交通大学 湖北冶金地质研究所
成都理工大学 湖北省地质局第七地质大队
四川大学 柳林能源与环境院士工作站
济通智能装备股份有限公司 湖北长江三峡集团有限公司
湖北省地质局水文地质工程地质大队 湖北省地质局水文地质工程地质大队
安徽建筑大学 湖北煤炭地质125队
北京建筑大学 湖北科技学院
北京科技大学 吉首大学
北京睿拓时创科技有限公司 江汉大学
重庆大学 江西理工大学
重庆科技大学 三峡库区地质灾害重点实验室
长安大学 三峡大学
长江大学 山东大
长江水利委员会长江科学院 山东建筑大学
长沙理工大学 山东科技大学
东北大学 山东交通学院
东南大学 苏州科技大学
东南大学交通学院 西安建筑科技大学
福州大学 信阳师范学院
广东工业大学 中国煤炭科工集团武汉设计研究院
广西大学 中国矿业大学(北京)
桂林理工大学 中国科学院武汉岩土力学研究所
贺州学院 中国长江三峡集团有限公司
海南大学 中国葛洲坝集团第一工程有限公司
合肥工业大学 中国地质调查局武汉地质调查中心
黄河水利职业技术学院 深圳飞马机器人股份有限公司
华中科技大学 中国铁路第二勘察设计院有限公司
湖北工业大学 中国交通建设四航设计
湖北科技学院 中山大学
中交第二公路勘察设计研究院有限公司 中国煤炭科工开采岩层智控科技有限公司
中山北半光子科技有限公司 中铁二院
中南大学 中煤科工开采研究院有限公司
持续增加中……
二、主旨报告
四、中心会场
五、卫星会场
为贯彻落实习近平总书记“哪里有科技工作者,科协工作就做到哪里;哪里科技工作者密集,科协组织就建到哪里”的重要指示,和学会党委“为青年服务,为未来服务,对历史负责”的工作部署,把高校本科生、研究生等未来科技工作者带到科技最前沿,CHINA ROCK 2024延续“主会场+中心会场+卫星会场”的组织形式,公开招募卫星会场承办单位,请扫描添加卫星会场联系人马老师企业微信,了解卫星会场组织事宜。
CHINA ROCK 2024卫星会场联系人
六、科技创新工业展览会本次展会将在线下设置4000平米展厅,6大主题展区;继续以“国际化、规模化、一体化”为方向,将展会打造成为世界一流的科技创新工业展会品牌。为工程装备制造单位、科研院所、大专院校及相关企、事业单位搭建科技创新展示交流平台,是宣传推介成果和寻找技术合作的绝佳机会,期待您的参与!
(一)大主题展区总体规划
1. 重大工程展区;
2. 重点实验室及高校创新成果展区;
3. 新材料、新仪器、新设备、新软件展区;
4. CSRME科学技术奖及优秀项目展区;
5. 礼赞科学家精神与青托展区;
6. 学术期刊及科普基地展区。
(二)参展项目
七、技术培训 八、主会场会议注册费及相关信息
注册费由学会统一管理,以下为成都主会场和分会场的会议注册费相关信息,各中心会场的收费标准详见中心会场的通知。
(一)线下收费标准 注:1. 中国岩石力学与工程学会会员可享受会员价;
2. 食宿统一安排,大会提供会议期间用餐,住宿费用自理;
(二)注册及缴费方式(本次会议不接受现场缴费)
1.注册:登录chinarock.csrme.com或扫码下方二维码,进入会议网站进行注册。
2.缴费:
方式一:在会议网站通过微信或支付宝进行缴费(支付宝可绑定公务卡);
方式二:线下汇款至以下账号(先注册,后缴费,汇款时务必注明“学术年会+姓名”):
户 名:中国岩石力学与工程学会
账 号:11190901040012428
开户行:中国农业银行北京健德支行
3.发票:
提供数电电子普票、数电电子专票,请通过会议系统自助申请。
九、联系方式
崔家宇 17624165777(展览)
王学滨 13941824926(技术培训)
沈 艳 010-62660939(财务)
于 洋 15158186016(征文)
马伟东 18311229832(卫星会场)
Email:chinarock_csrme@163.com
网 址:chinarock.csrme.com
中国岩石力学与工程学会
二○二四年九月十九日








中国岩石力学与工程学会微信订阅号
科普岩石力学与工程